_HPAction

(    Mode : Integer;
     ...             ) : Byte

Vykoná akci nad zaměstnancem podle parametru Mode.

Mode Parametry Popis
hpaPridejUvazekZam ...
    UvazekId : Longint;
    ZamId    : Longint)
K zaměstnanci, jehož ident je ZamId, přidá PP jehož ident je UvazekId.
hpaOdeberUvazekZam ...
    UvazekId : Longint;
    ZamId    : Longint)
Zaměstnanci, jehož ident je ZamId, odebere PP jehož ident je UvazekId.
hpaPridejZam ...
dim ZamId      : Longint;
    Uid        : String[22];
    GUID       : String[36];
    Jmeno      : String;
    Prijmeni   : String;
    CisloZam   : String;
    RodneCislo : String;
    DatumNar   : Date;
    MistoNar   : String;
    PohlaviId  : Longint;
    Poznamka   : String;       dim SeznamPP   : File)

Založí zaměstnance a jeho PP. PP vytvoří pouze jako kostru a bude potřeba doplnit údaje. PP přichází ve streamu SeznamPP, který má stejnou stavbu jako stream používaný ve funkci _HPDiaHeader. Po přidání PP bude ve streamu upraven ident nového PP.

Nový ident zaměstnance vrací v parametru ZamId.

Jestliže se něco nepodaří, vrací funkce false.

Příklad najdete u funkce _HPDiaHeader.

hpaUlozZam ...
    ZamId      : Longint;
    Jmeno      : String;
    Prijmeni   : String;
    CisloZam   : String;
    RodneCislo : String;
    DatumNar   : Date;
    MistoNar   : String;
    PohlaviId  : Longint;
    Poznamka   : String)
Uloží změny do již existujícího zaměstnance. Jestliže se vše povede, vrací true. Neumožňuje ukládání Uid a GUID !
hpaUlozUid ...
    ZamId      : Longint;
    Uid        : String[22];
    GUID       : String[36])
Uloží změny polí Uid a GUID. Jestliže se vše povede, vrací true.
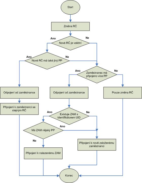
hpaZmenaRodCisla ...
    UvazekId : Longint;
    RodCislo : String[11])
Provede přepojení zaměstnance podle nového rodného čísla.

Podívejte se na: Procedury a funkce - Zaměstnanec

Příklady:

dim ZamId : Longint;
...
PrintUp(_HPAction(hpaPridejUvazekZam, O[dbIdent], ZamId))
dim nZamId    : Longint;
dim sJmeno    : String[50];
dim sPrijm    : String[50];
dim sCisZam   : String[50];
dim sRC       : String[50];
dim dDatNar   : Date;
dim sMistoNar : String[50];
dim nPohlId   : Longint;
dim sPozn     : String[50];
...
_HPAction(hpaUlozZam, nZamId, sJmeno, sPrijm, sCisZam, sRC, dDatNar, sMistoNar, nPohlId, sPozn);